Skip to main content
Vicerrectoría de Investigación e Innovación
Dirección de Innovación y Transferencia Tecnológica
Oficina de Transferencia y Licenciamiento

On campus


On Campus UV es la categoría de Innova UV que impulsa la innovación desde el interior de la Universidad de Valparaíso, promoviendo iniciativas desarrolladas por estudiantes, académicos, investigadores y equipos de gestión. Su objetivo es fortalecer las capacidades creativas y transformadoras de la comunidad universitaria, generando soluciones que mejoren la docencia, la investigación, la gestión institucional y la vida universitaria. Esta categoría busca consolidar una cultura de innovación al interior de la UV, articulando espacios, recursos y talentos para el desarrollo de proyectos con impacto académico y social.

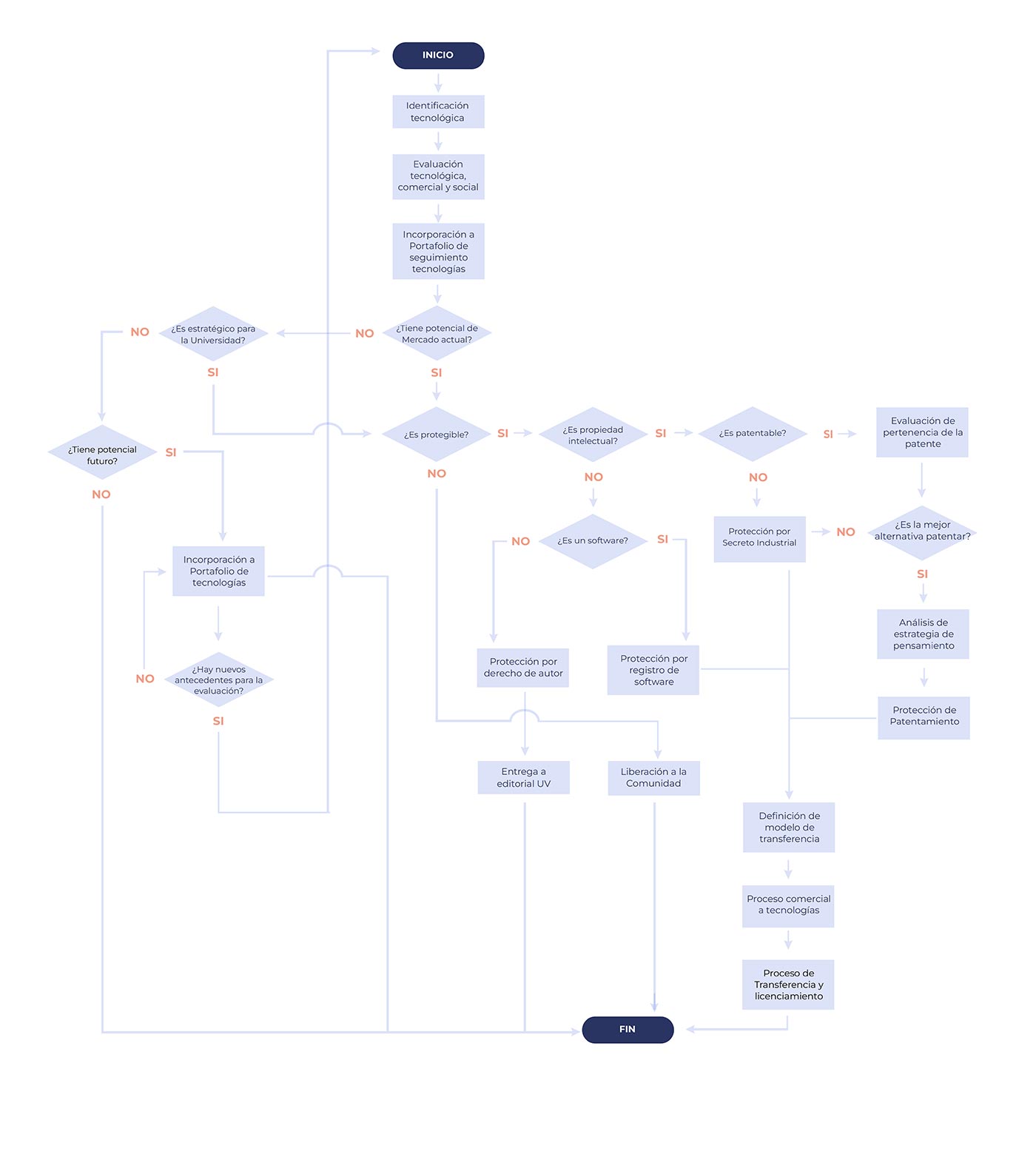
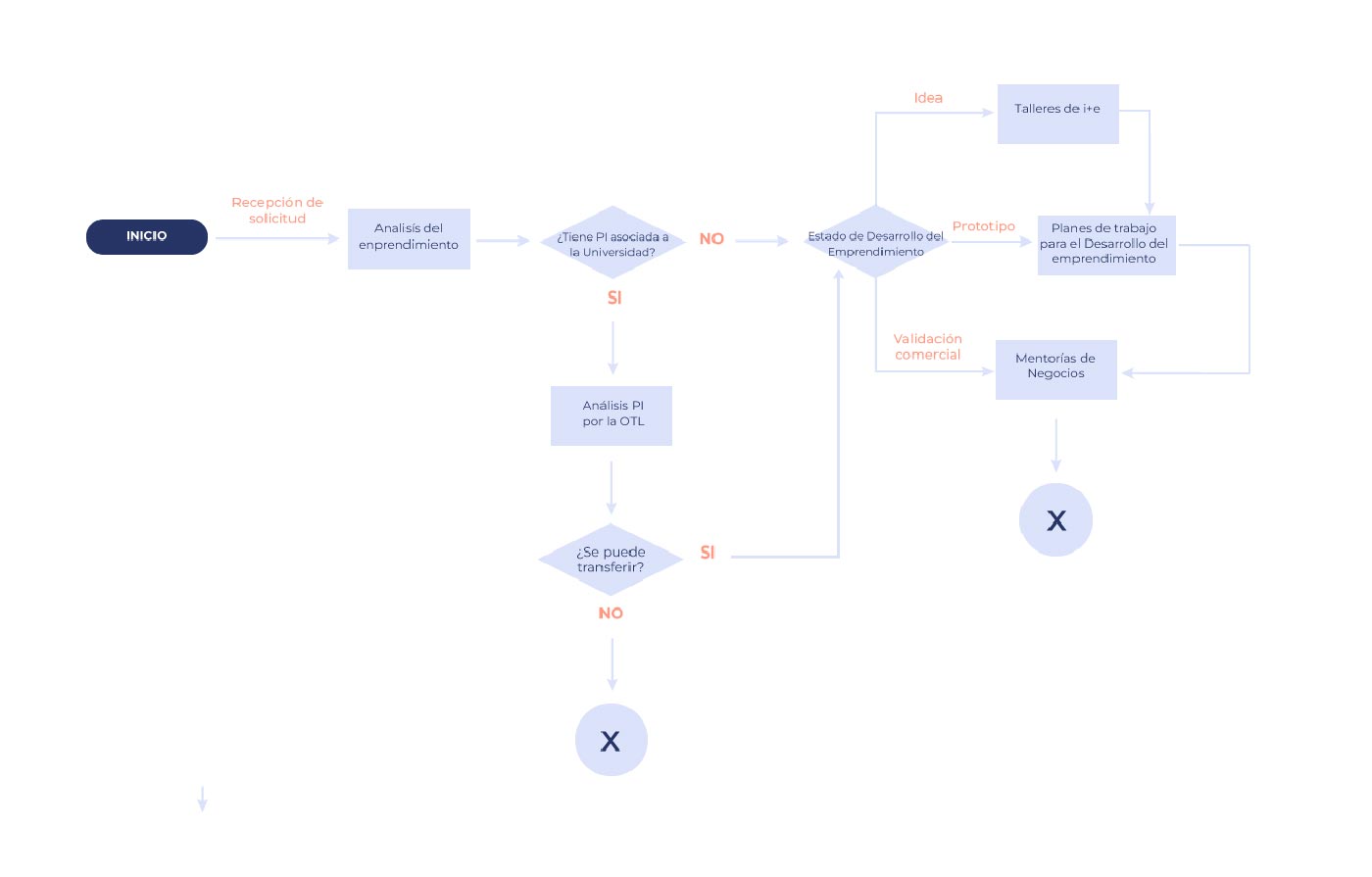
La institución a través de la DITEC apoya a investigadores/as y estudiantes que buscan poner en contexto el conocimiento que se desarrolla en la universidad para resolver problemas de la sociedad. En este escenario se busca que a partir de proyectos internos se pueda apoyar investigaciones aplicadas nuevas y que buscan abordar problemáticas sociales, de servicios o productivas del entorno público o privado.

Así mismo la DITEC apoya en la formulación de proyectos de investigación aplicados financiados por entidades externas como FONDEF de ANID.

Te invitamos a contactarnos para avanzar juntos en el camino de transferir el conocimiento desde la academia a la sociedad y aportar al desarrollo sustentable.